Mit LookUp arbeiten#
Allgemein#
Dieses Kapitel bietet Ihnen einen Überblick über die Funktionen von LookUp.
Es erklärt Ihnen, wie Sie
Wörterbücher anlegen,
Einträge erstellen,
Einträge suchen,
Einträge ändern,
Einträge importieren,
Einträge exportieren.
Die Funktionen von LookUp werden z. T. anhand von Beispielen erläutert, die Sie in den Screenshots erkennen werden. Sie können sie anhand der Beispiele ausprobieren.
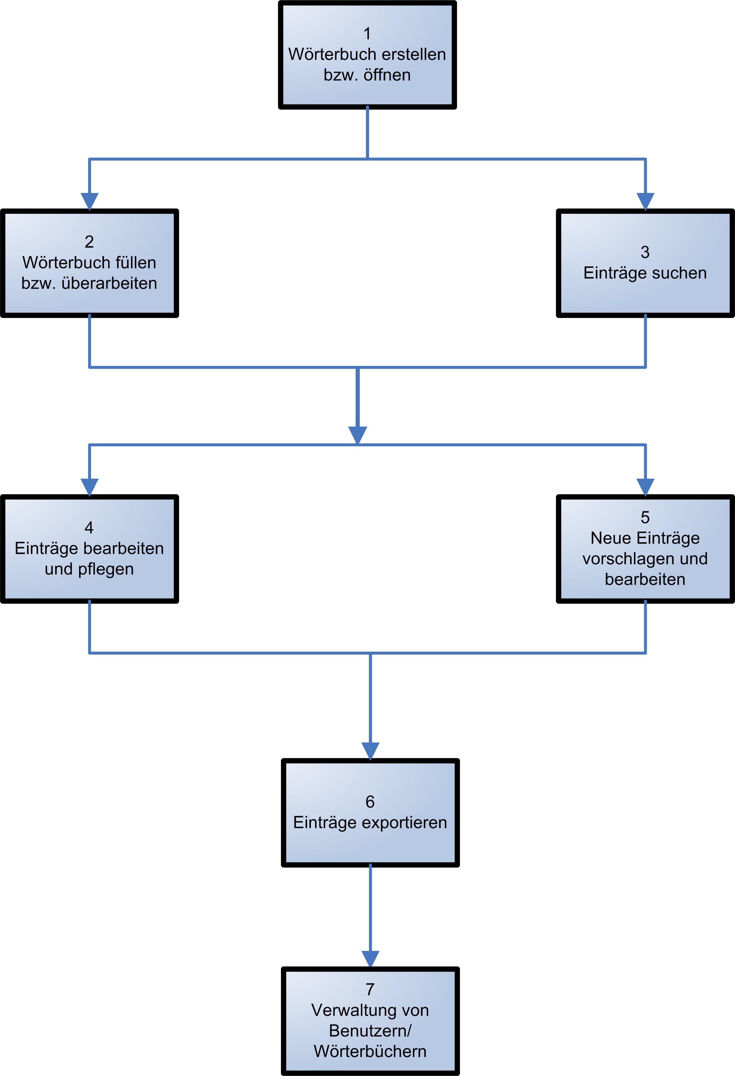
Bei der Beschreibung der Arbeit mit LookUp orientieren wir uns an einem Workflow, wie er bei der Terminologiearbeit im Allgemeinen auftritt. Im Folgenden ist dieser Workflow abgebildet. Die Abbildung enthält Verweise auf die Kapitel, die die entsprechenden Arbeitsschritte behandeln.
LookUp-Workflow#

In folgender Tabelle sehen Sie, wo Sie weiterführende Informationen finden können.
Themen |
Detaillierte Informationen finden Sie in den Abschnitten … |
|---|---|
1 |
Wörterbuch erstellen im Abschnitt Wörterbuch erstellen und Wörterbuch öffnen im Abschnitt Wörterbuch öffnen |
2 |
Eintrag zum Wörterbuch hinzufügen im Abschnitt Eintrag zum Wörterbuch hinzufügen und Eintrag bearbeiten im Abschnitt Eintrag bearbeiten |
3 |
Eintrag suchen im Abschnitt Eintrag suchen |
4 |
Eintrag bearbeiten im Abschnitt Eintrag bearbeiten und Einträge importieren im Abschnitt Einträge importieren |
5 |
Vorschlagswesen im Abschnitt Vorschlagswesen |
6 |
Wörterbucheinträge exportieren im Abschnitt Wörterbucheinträge exportieren |
7 |
Konfiguration im Abschnitt Konfiguration |